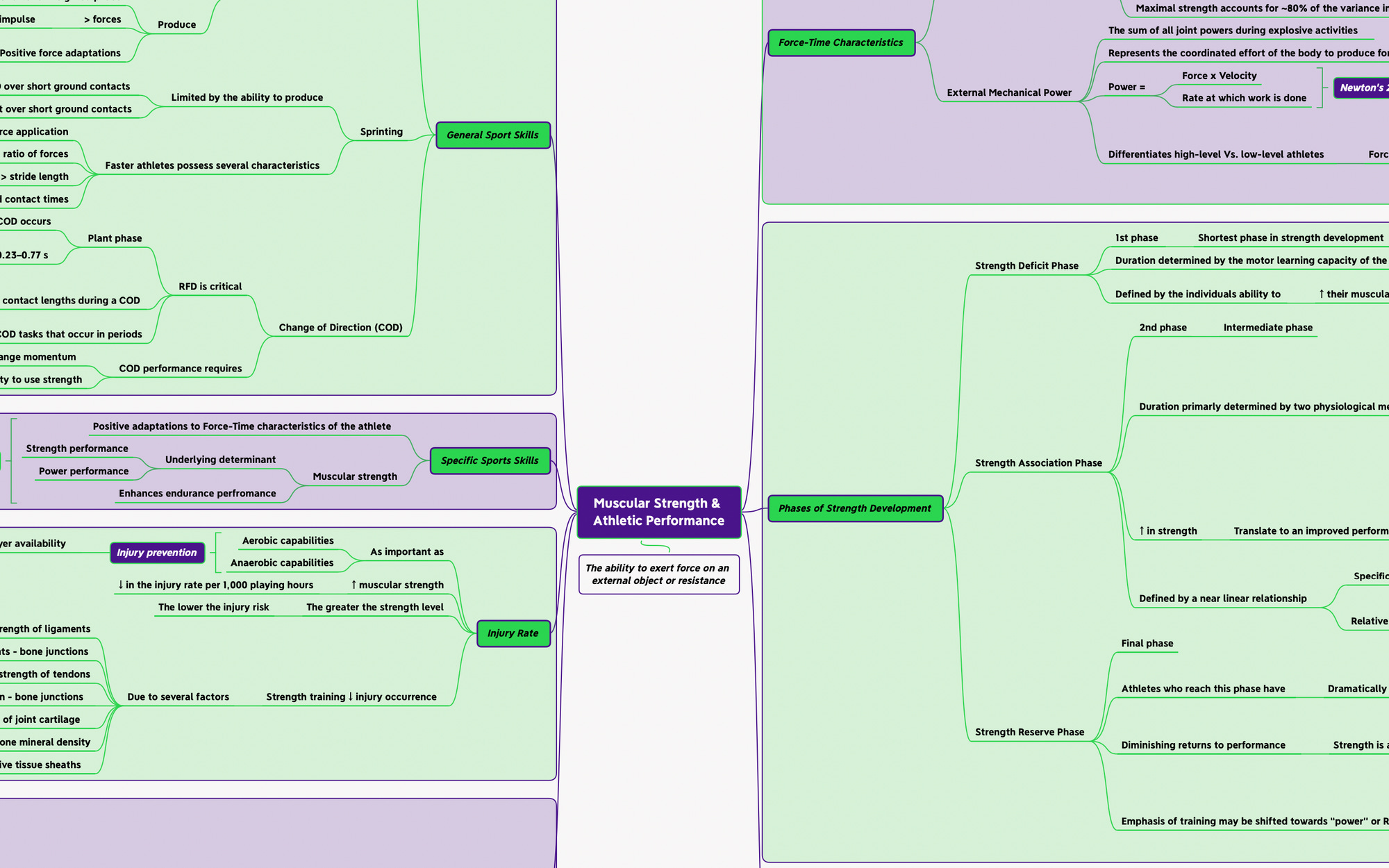
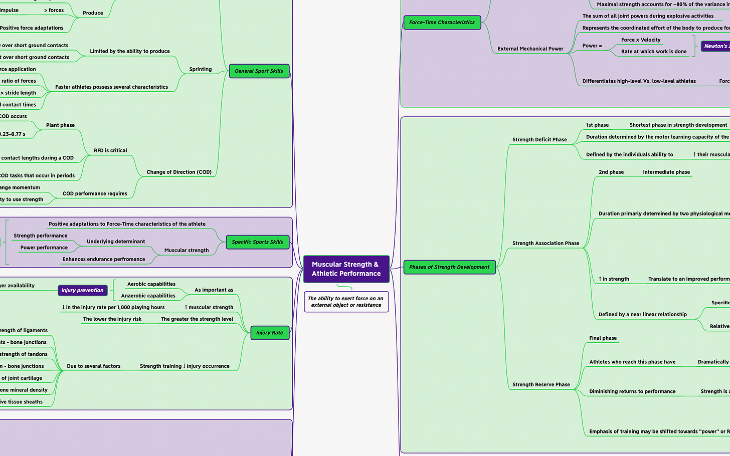
Muscular Strength & Athletic Performance
Greater muscular strength is strongly associated with improved force-time characteristics that contribute to an athlete's overall performance.
References
Suchomel, T.J., Nimphius, S. and Stone, M.H., 2016. The importance of muscular strength in athletic performance. Sports medicine, 46(10), pp.1419-1449.
Suchomel, T.J., Nimphius, S., Bellon, C.R. and Stone, M.H., 2018. The importance of muscular strength: training considerations. Sports medicine, 48(4), pp.765-785.



